“全國排污許可證管理信息平臺”是排污登記的唯一官方平臺,排污單位自行登錄該平臺完成排污登記,期間不會產生任何費用,凡是需要繳費才能進行排污登記的均為詐騙!
排污登記全流程服務指南
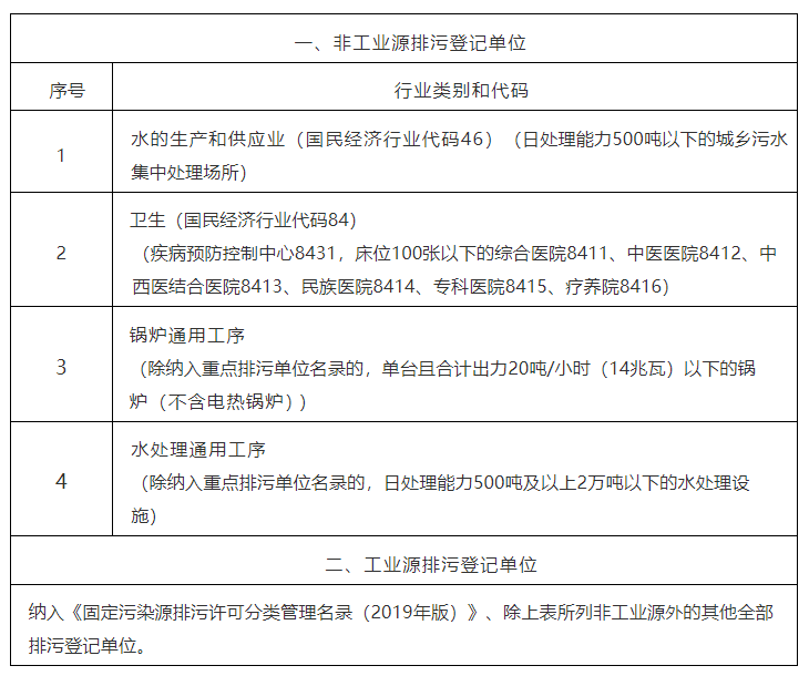
根據《排污許可管理條例》《排污許可管理辦法》,污染物產生量、排放量和對環境的影響程度都很小的企業事業單位和其他生產經營者,應當填報排污登記表,不需要申請取得排污許可證。具體按照《固定污染源排污許可分類管理名錄》執行。

常見無需填報排污登記的情況,請注意識別:
示例1:屬于《國民經濟行業分類》(GB/T 4754-2017)中住宿業(H61)、餐飲業(H62)、批發業(F51)、零售業(F52,汽車、摩托車、零配件和燃料及其他動力銷售(F526)除外)、居民服務業(O80,如理發及美容服務、洗浴和保健養生服務等),以及一些豆腐攤點、饅頭房等小作坊、小門頭房等,對于不含鍋爐等通用工序的,一般無需填報排污登記。
示例2:屬于《國民經濟行業分類》(GB/T 4754-2017)中印刷和記錄媒介復制業(C23),但不在工業建筑中生產的,無需填報排污登記。
示例3:屬于《國民經濟行業分類》(GB/T 4754-2017)中熱力生產和供應(D443)或配套通用工序-鍋爐(TY01),但屬于電熱鍋爐的,一般無需填報排污登記。
示例4:屬于《國民經濟行業分類》(GB/T 4754-2017)中汽車、摩托車等修理與維護(O811),但營業面積不足5000平方米,或者不含涂裝工序的,一般無需填報排污登記。
示例5:屬于《國民經濟行業分類》(GB/T 4754-2017)中醫院(Q84),但屬于基層醫療衛生服務(Q842,如門診部、診所等)、除疾病預防控制中心(Q8431)外的專業公共衛生服務(Q843)、其他衛生活動(Q849)的,一般無需填報排污登記。
二、何時辦理排污登記?
根據《建設項目竣工環境保護驗收暫行辦法》第六條第二款“環境保護設施未與主體工程同時建成的,或者應當取得排污許可證但未取得的,建設單位不得對該建設項目環境保護設施進行調試”。因此,排污單位應在啟動生產設施或者發生實際排污前完成排污登記。
三、在哪辦理排污登記?
納入排污登記管理的排污單位,自行注冊和登錄“全國排污許可證管理信息平臺”(網址https://permit.mee.gov.cn/cas/login,以下簡稱“平臺”),選擇“排污登記”模塊,完成相關信息申報,并對申報材料內容的真實性和準確性負責。
四、如何辦理排污登記?
?。?)根據生態環境部《固定污染源排污登記工作指南(試行)》,排污登記自首次登記之日起有效期為5年,若在有效期屆滿后繼續生產經營的,應在有效期滿前20日內進行延續排污登記,不再生產經營的應及時注銷登記。
?。?)按照《國民經濟行業分類》(GB/T 4754)屬于工業行業(行業門類為B、C、D)的,且依據《名錄》屬于第3至99類應當納入排污許可管理的排污單位,在延續登記時增加工業噪聲管理的相關內容。
六、不予排污登記的情形有哪些?
登錄“全國排污許可證管理信息平臺”內的“排污登記”-“登記注銷”模塊進行注銷即可。
按照生態環境部有關規定,排污登記庫和排污許可證數據庫中全部排污單位均納入執法監管,并將相關執法檢查信息在“全國排污許可證管理信息平臺”記錄。因此,已經關閉或無需登記的企業應及時登錄平臺注銷排污登記。
八、排污單位納入排污登記管理但未辦理排污登記會被處罰嗎?
會。根據《排污許可管理條例》,“需要填報排污登記表的企業事業單位和其他生產經營者,未依照本條例規定填報排污信息的,由生態環境主管部門責令改正,可以處5萬元以下的罰款?!?/p>